
CNC Machining Parts Lead Time Guide: Production Schedule Planning
Date:2026-02-17Article editor:Starting Point PrecisionViews:275In the precision-driven world of manufacturing, CNC machining lead time is often the deciding factor between winning a contract and losing a client. It represents the total duration from order confirmation to the delivery of finished parts. However, effective production schedule planning is the lever that manufacturers can pull to control this timeline. This guide explores how strategic scheduling, combined with an understanding of key operational variables, can streamline workflows and significantly reduce turnaround times.
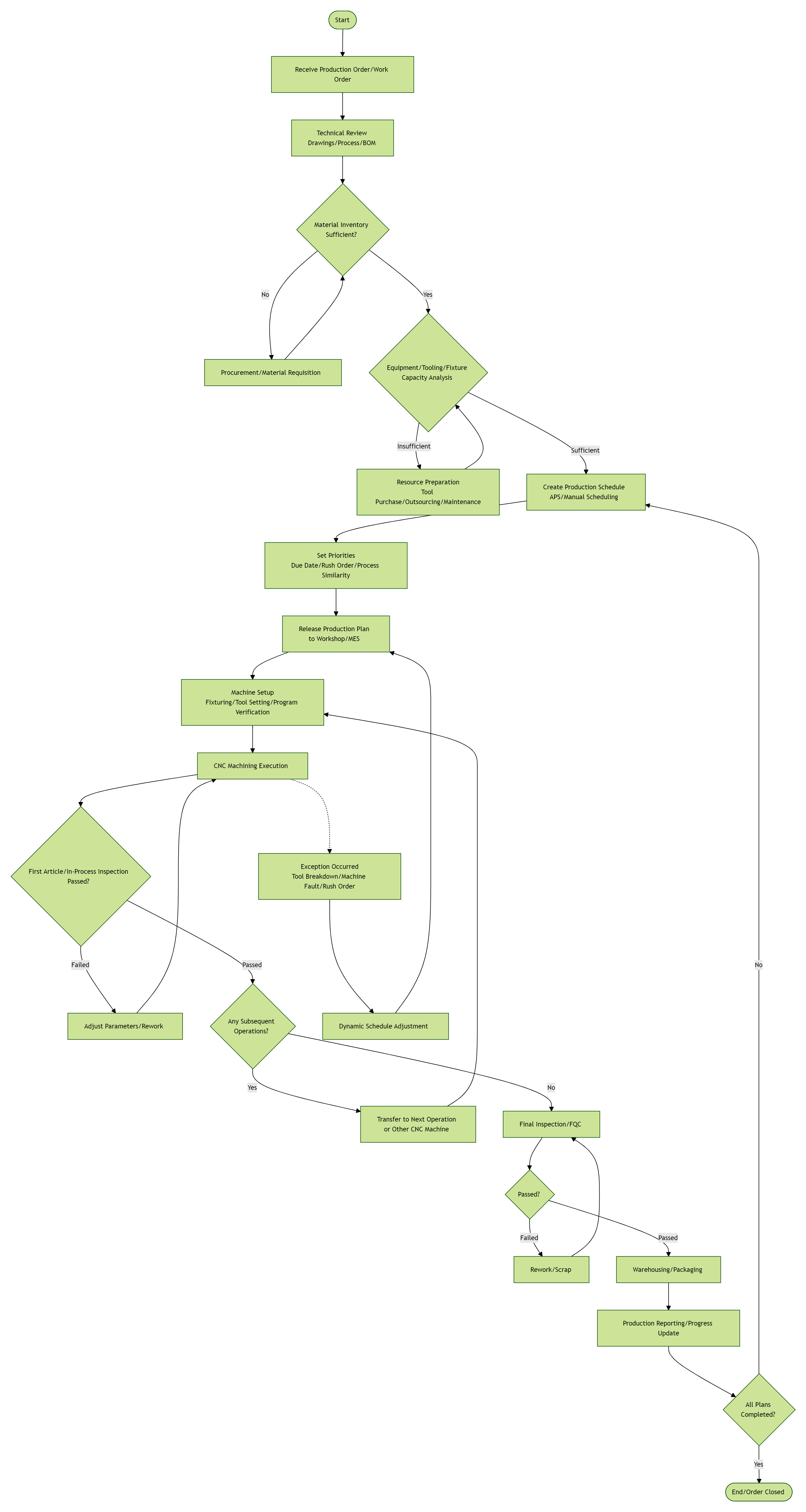
Understanding the Components of Lead Time
To manage lead time, one must first break it down. Total lead time is not just the "spindle running" time; it encompasses a series of interconnected buckets:
Pre-Processing: Quotation, design for manufacturability (DFM) analysis, and material sourcing.
In-Factory Production: Programming, setup, machining, and post-processing.
Post-Processing: Quality control (QC), surface finishing, packaging, and shipping.
While material procurement (sometimes 3-6 weeks for aerospace-grade alloys) is often a fixed variable, the in-factory production phase is where robust scheduling yields the highest returns.
The Critical Role of Production Schedule Planning
Production scheduling is the tactical allocation of resources—machines, tools, and labor—to tasks over time. An optimized schedule minimizes machine downtime, reduces tool change frequency, and balances operator workload. Research indicates that advanced scheduling decisions, particularly those considering tool availability, can enhance machining center productivity by up to 12.5%.
Modern scheduling software, often utilizing Mixed-Integer Linear Programming (MILP), allows shops to process complex variables like sequence-dependent setup times and energy consumption to find the most efficient production sequence.
Key Factors Influencing Your Schedule
Several variables must be accounted for during the planning stage to avoid bottlenecks:
1. Part Complexity and Setup Reduction
Complex geometries requiring multi-axis machining or tight tolerances naturally extend cycle times. However, the hidden time sink is often setup and changeover. Implementing SMED (Single-Minute Exchange of Die) principles by separating internal and external setup tasks can slash changeover times dramatically—from nearly 70 minutes to just 12 in some cases. Utilizing standard workholding and quick-change fixture systems is a cornerstone of agile scheduling.
2. Tooling Strategy and Machine Availability
Tool life directly impacts scheduling reliability. Traditional methods that log idle time as tool wear can trigger premature replacements, disrupting the production flow. Advanced scheduling now incorporates real-time tool wear monitoring to predict serviceable time accurately. Planning for "sister tools" (duplicate tools ready for automatic changeover) ensures long, uninterrupted batch runs.
3. Batch Size Dynamics
The ideal production schedule varies by volume. For prototypes (1-10 pcs), the focus is on rapid programming and flexible fixturing. For small batches (10-200 pcs), the goal is to spread the fixed setup cost over a viable number of parts without tying up machines for weeks. Large batches allow for economies of scale, where continuous runs stabilize thermal conditions and tool wear, maintaining precision across thousands of units.
Strategies for Optimizing the Schedule
To build a schedule that minimizes lead time, consider these tactics:
Tactical Batching: Group similar materials and tooling requirements together. Running all 7075 aluminum jobs consecutively "seasons" the tools and reduces changeover time.
Leverage Technology: Use CAM software with adaptive clearing and trochoidal toolpaths to reduce cycle times by 15-30%. Simulate toolpaths digitally to catch errors before they crash a machine and halt production.
Integrate Automation: Even simple automation, like robotic loading or pallet pools, allows for "lights-out" machining. This extends production hours without adding labor costs, effectively compressing the calendar time required for large orders.

Conclusion
Shortening CNC machining lead times is not about rushing the cutting tool; it is about smarter planning. By deconstructing lead time components, respecting the impact of setup and tool wear, and employing data-driven scheduling tools, manufacturers can create a production schedule that is both efficient and predictable. For buyers, understanding these factors enables better communication with suppliers, ensuring that ambitious delivery targets are met with precision.






Copyright © 2019 All Rights Reserved Dongguan Start Precision Technology Co., Ltd. Tel: +86-769-82855591
Add: No. 277 Zhen'an Middle Road, Chang'an Town, Dongguan, Guangdong, China